开云官网
南市街 行政执法程序流程表
|
行政执法种类 |
行政执法检查√、行政处罚√、行政许可□、行政强制√、行政给付√、 行政确认√、行政裁决□、行政征收□、行政奖励□ |
|
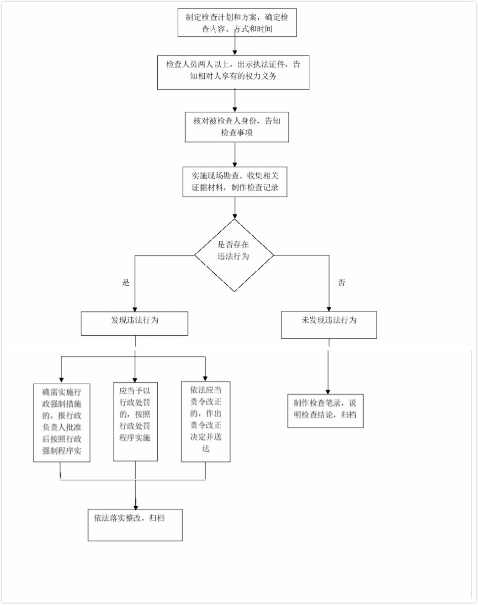
行政执法检查 |
|
|
行政处罚 |
|
|
行政强制 |
|
|
行政给付 |
|
|
行政确认 |
|








津公网安备12010102000334号
`