开云官网
统计局 行政执法程序流程表
|
行政执法种类 |
行政执法检查√、行政处罚√、行政许可□、行政强制√、行政给付□、 行政确认□、行政裁决□、行政征收□、行政奖励√ |
|
行政执法检查 |
|
|
行政处罚 |
|
|
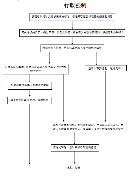
行政强制 |
|
|
行政奖励 |
|







津公网安备12010102000334号
`